Gå til hovedindhold

Dansk Centralbibliotek

for Sydslesvig

Dansk Centralbibliotek

for Sydslesvig

  • Det sker
  • Børn & unge
  • Litteratur
  • Musik
  • Film
  • Spil
  • Tidsskrifter
  • Digitale tilbud
  • Sydslesvig Historie
  • Info
List of bookmarks Husk
  • Det sker
  • Børn & unge
  • Litteratur
  • Musik
  • Film
  • Spil
  • Tidsskrifter
  • Digitale tilbud
  • Sydslesvig Historie
  • Info
Hjælp & info Organisation & politik

Organisation & politik

Rundt om organisationen.

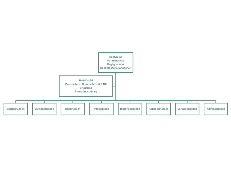
Organisationsdiagram 2024
Organisationsdiagram 2024
DCB-Organisationsoversigt 2024 [pdf]

Relateret indhold til "Organisation & politik"

  • Bestyrelsen

    Se medlemmer og dagsordener.

  • Bibliotekets brugerråd

    Formål: at fremme dialogen med brugerne af biblioteket, modtage idéer og feedback på initiativer.

  • Folkeuniversitetet i Sydslesvig

    Folkeuniversitetet i Sydslesvig har til formål at give det danske mindretal i Sydslesvig tilbud om formidlet viden fra Danmarks universiteter i en enkel og folkelig form – på samme måde, som det sker nord for grænsen.

  • Forretningsorden for Bestyrelsen

    I henhold til vedtægter fra 1.1.2017. Og som ændret på bestyrelsesmøde 24.09.2020.

  • Habilitetspolitik

    Som vedtaget af bibliotekets bestyrelse, 25. juni 2020.

  • Logo og grafik

    Hent vores logoer i forskellige formater og filtyper.

  • Om biblioteket

    Dansk Centralbibliotek for Sydslesvigs primære opgave består i at drive biblioteksvirksomhed til gavn for det danske mindretal i Sydslesvig i videst mulig overensstemmelse med bibliotekslovgivningen i Danmark.

  • Oplæg til klimabevidst bibliotek

    Bestyrelsen besluttede i februar 2019, at der skulle arbejdes med et forslag til en miljøpolitik.

  • Personale

    Her kan du finde kontaktoplysninger til bibliotekets ledelse og medarbejdere.

  • Resultataftaler

    Resultataftaler indgås mellem Sydslesvigudvalget og Dansk Centralbibliotek for Sydslesvig.

  • Sprogpolitik

    Som dansk bibliotek, arkiv og kulturhus er vores sprog som absolut udgangspunkt det danske – både mundtligt og skriftligt.

  • Vedtægter

    Vedtægter for Dansk Centralbibliotek for Sydslesvig e.V. Trådt i kaft den 01.01.2017.

  • Årsberetninger & regnskaber

    Se bibliotekets årsberetninger og regnskaber.

  • Dansk Centralbibliotek for Sydslesvig
    Norderstraße 59
    D-24939 Flensburg

    +49 (0)461 86 97 0

    dcb@dcbib.dk

  • Flensborg Bibliotek
    Slesvig Bibliotek
    Husum Bibliotek
    Fællesbiblioteket Egernførde
    Bogbusafdelingen

    Se vores åbningstider
    Bogbussernes køreplaner

  • Bliv låner

    Gebyrer & erstatninger

    Brug af lokaler 

    Personale

    Organisation & bestyrelse

    Om biblioteket

    Reglement

    Lånetid & aflevering

  • DCBIBcast

    Lær dansk

    Nyt på hylderne

    Arrangementer

    For børn

    Foredrag

    Tilbud for alle

  • Oplev Sydslesvig

    Sydslesvigkalenderen

    Daenischkurse.de

    Folkeuniversitetet

Dansk Centralbibliotek

for Sydslesvig

  • Tilgængelighedserklæring
  • Datenschutzerklärung
  • Impressum
  • facebook link
  • instagram link
  • youtube link
  • Kontakt

    Dansk Centralbibliotek for Sydslesvig
    Norderstraße 59
    D-24939 Flensburg

    +49 (0)461 86 97 0

    dcb@dcbib.dk

  • Bibliotekerne

    Flensborg Bibliotek
    Slesvig Bibliotek
    Husum Bibliotek
    Fællesbiblioteket Egernførde
    Bogbusafdelingen

    Se vores åbningstider
    Bogbussernes køreplaner

  • Info

    Bliv låner

    Gebyrer & erstatninger

    Brug af lokaler 

    Personale

    Organisation & bestyrelse

    Om biblioteket

    Reglement

    Lånetid & aflevering

  • Bibliotekets tilbud

    DCBIBcast

    Lær dansk

    Nyt på hylderne

    Arrangementer

    For børn

    Foredrag

    Tilbud for alle

  • Se også

    Oplev Sydslesvig

    Sydslesvigkalenderen

    Daenischkurse.de

    Folkeuniversitetet

Dansk Centralbibliotek

for Sydslesvig

  • Tilgængelighedserklæring
  • Datenschutzerklärung
  • Impressum
  • facebook link
  • instagram link
  • youtube link